2025年Q3移动互联网行业数据研究报告
前言
2025年第三季度,中国移动互联网行业在宏观经济结构调整、与政策持续发力的背景下,展现出“稳中有进”的发展韧性。尽管面临外部环境复杂与内部有效需求不足的双重挑战,但在新质生产力加速培育与资本市场回暖的带动下,行业新动能持续涌现。
宏观经济方面,三季度GDP同比增长4.8%,前三季度累计增长5.2%,经济运行总体平稳但环比有所回落 。消费市场增速放缓,但“以旧换新”政策持续带动线上零售增长,高技术制造业投资保持高位 。金融市场迎来爆发,A股前三季度总成交额创历史新高,科技股与AI概念成为拉动市场的核心引擎。
关注细分赛道,存量竞争下的结构性机会尚存。金融领域,牛市行情驱动下,同花顺、雪球用户量级倍增,AI功能成为投资者获取信息的新入口 ;消费市场,整体承压下呈现分化,黄金珠宝随金价波动,母婴市场中STEAM教具与智能玩具爆发式增长 ;本地生活,外卖“三强争霸”格局初定,高德推出“扫街榜”与大众点评展开新一轮流量争夺 ;长视频,暑期档加持下精品化成效显著,悬疑与年代题材领跑,优酷在多元化题材上表现亮眼 ;游戏市场,止跌回稳,移动游戏贡献主要增量,《三角洲行动》等新游表现强劲,AI全流程赋能趋势确立 ;旅游市场,步入“理性繁荣”周期,暑期客运量创新高,入境游爆发成为携程等OTA平台的新增长极 ;生成式AI,政策监管底线明确,“人工智能+”行动落地,大厂模型更新进入白热化,行业重心从“卷参数”转向“降成本”与商业化场景落地 。
展望四季度及全年,随着国家一揽子增量政策的加速落地与显效,经济回升向好的态势有望进一步巩固。AI技术将加速跨越“尝鲜期”,深度嵌入金融、文旅、游戏及本地生活等核心场景,成为驱动业务增长的实质力量。
目录
一、 宏观洞察:
1.1. 经济指标: 结构性调整,环比回落
1.2. 政策变化:强化内循环,促消费、稳民生
1.3. 投融资: 科技企业受关注,IPO繁荣
二、细分市场洞察:
2.1. 金融: 成交额激增,AI带动市场热度攀升
2.2. 消费: 整体增速放缓,细分市场迎来结构化增长
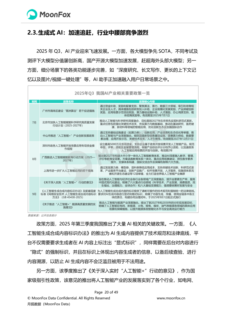
2.3. 生成式AI:加速追赶,行业中腰部竞争激烈
2.4. 长视频:暑期档加持,长剧集“精品化 +多元化”成效可观
2.5. 本地生活:淘宝、美团竞争加剧,流量争夺战打响
2.6. 游戏:细分市场重拾增长,准新游表现亮眼
2.7. 旅游: 暑期运客量创新高,亲子游驱动行业增长
![]()
![]()
![]()
![]()
![]()
![]()
![]()
![]()
![]()
![]()
![]()
![]()
![]()
![]()
![]()
![]()
![]()
![]()
![]()
![]()
![]()
![]()
![]()
![]()
![]()
![]()
![]()
![]()
![]()
![]()
![]()
![]()
![]()
![]()
![]()
![]()
![]()
![]()
![]()
![]()
![]()
![]()
![]()
![]()
![]()
![]()
![]()
![]()
![]()
往期推荐:
极光月狐数据(MoonFox Data)是中国领先的全场景数据洞察与分析服务专家。凭借全面稳定、安全合规的移动大数据根基以及专业精准的数据分析技术、人工智能算法,极光月狐数据先后推出移动应用数据(iApp-旗舰版、小程序版、厂商版、海外版)、品牌洞察数据(iBrand)、营销洞察数据(iMarketing)、金融另类数据等产品,以及提供极光月狐研究院的专业研究咨询服务,旨在用数据帮助企业洞察市场增量,赋能商业精准决策。
2025 AI应用激战正酣: 豆包2亿月活守擂,腾讯阿里猛攻,垂直赛道异军突起
2025年度AI势力榜单出炉:十大赛道领跑者揭晓,重塑产业新范式



