2025年Q4移动互联网行业数据研究报告
摘要
2025年,我国国内生产总值(GDP)首次突破140万亿元,达到1401879亿元,比上年增长5.0%。
消费需求平稳增长。消费品以旧换新等提振消费政策协同发力,消费需求持续释放,消费市场保持平稳增长。2025年,最终消费支出对经济增长贡献率为52.0%。
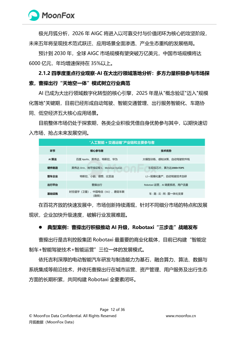
2025年AI的产业重心从模型参数的比拼、算法的创新竞赛,逐步转向商业价值的深度挖掘与高效兑现,企业纷纷将目光聚焦于如何让AI技术真正融入市场,转化为实际生产力与经济效益。
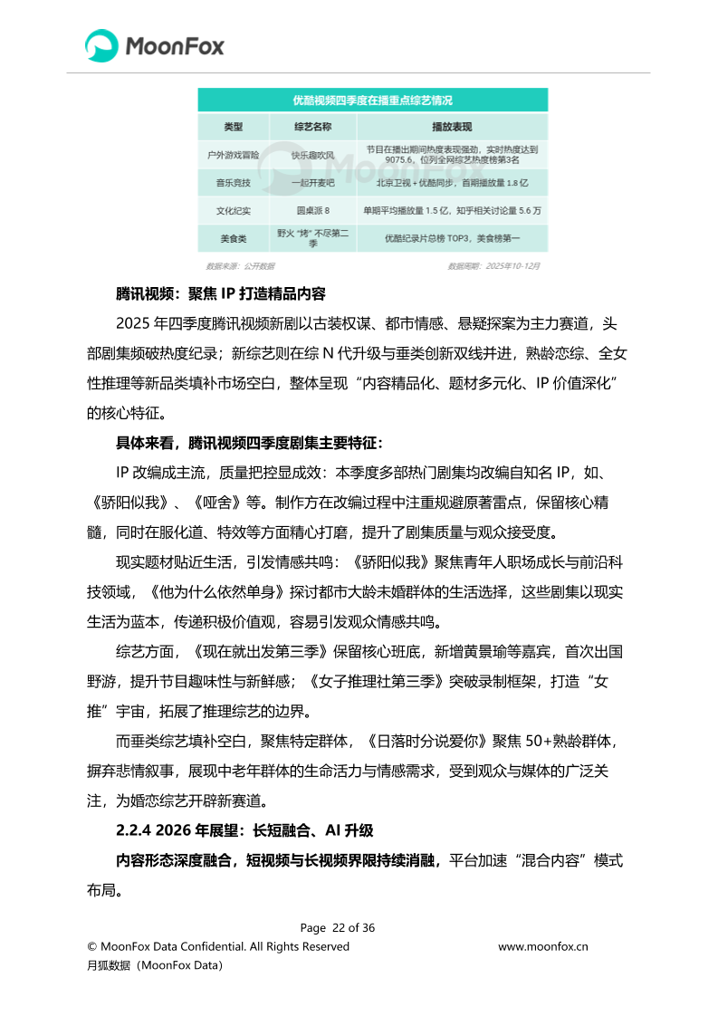
长视频内容创新方面,各个平台仍在积极推进内容精品战略,为观众提供更多优质剧集。
短剧则继续快速增长,中国网络视听协会最新测算的2025年微短剧行业全年产值已接近900亿元。
2025年第四季度正值中国传统的冬季旅游旺季,冰雪旅游成为带动旅游业增长的新引擎。
展望2026年,互联网将继续稳定发展,政策监管也将更加合理,引导行业进入可持续前进道路,而AI预计在未来几年会继续爆发,在各行各业爆发创新模式,帮助互联网实现二次增长。
目录
1.宏观洞察
1.1 宏观经济:四季度GDP同比增长4.5%,全年突破1490万亿
1.2 宏观政策:AI发展正处于政策风口,整体互联网仍以规范管理为主
1.3 互联网流量变化:移动设备达到12.99亿,用户时长相比三季度有所下滑
2.互联网细分市场发展分析
2.1 AI篇:市场转向商业价值的深度挖掘与高效兑现
2.2 视频篇:优质内容涌现,市场格局稳定
2.3 电商篇:发展稳定,AI提升平台竞争力
2.4 旅游篇:政策红利不断,冬季冰雪旅游火爆
2.5 短剧篇:监管继续收紧,把控内容质量
2.6 社交篇:市场稳定,垂直社交依旧潜力无穷
![]()
![]()
![]()
![]()
![]()
![]()
![]()
![]()
![]()
![]()
![]()
![]()
![]()
![]()
![]()
![]()
![]()
![]()
![]()
![]()
![]()
![]()
![]()
![]()
![]()
![]()
![]()
![]()
![]()
![]()
![]()
![]()
![]()
![]()
![]()
![]()
往期推荐:
极光月狐数据(MoonFox Data)是中国领先的全场景数据洞察与分析服务专家。凭借全面稳定、安全合规的移动大数据根基以及专业精准的数据分析技术、人工智能算法,极光月狐数据先后推出移动应用数据(iApp-旗舰版、小程序版、厂商版、海外版)、品牌洞察数据(iBrand)、营销洞察数据(iMarketing)、金融另类数据等产品,以及提供极光月狐研究院的专业研究咨询服务,旨在用数据帮助企业洞察市场增量,赋能商业精准决策。



